找回密码
 加入博一网

QQ登录

只需一步,快速开始

查看: 151|回复: 0

福建闽清7家陶瓷企业因环境违法被罚67万元

[复制链接]
发表于 2022-6-2 09:50:23 | 显示全部楼层 |阅读模式
福建闽清7家陶瓷企业因环境违法被罚67万元

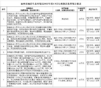
近日,福建闽清市生态环境局公示了2022年度1-5月行政执法监督统计报表,涉及12起环境违法案件,其中有7案与建陶企业有关。违法原因包括:未验先投、原料露天堆放而不作抑尘处理、二氧化硫排放超标、排放废水等,合计被罚67万元。

福建闽清7家陶瓷企业因环境违法被罚67万元

福建闽清7家陶瓷企业因环境违法被罚67万元
您需要登录后才可以回帖 登录 | 加入博一网

本版积分规则

关注建材之家
www.jc68.com
全国服务热线:400-0755-393
加盟咨询电话:0755-82034561
投诉建议Q Q:275171283
讨论互动QQ群:64982759
点击查看放大的二维码
报料号:jc68_com
点击查看放大的二维码
服务号:jc68-1
点击查看放大的二维码
平台移动端二维码
腾讯微博
腾讯微博
新浪微博
新浪微博

玻璃之家 | 建材头条 | 电器头条 | 水电头条 | 钢铁头条 | 防盗头条 | 板材头条 | 暖气头条 | 安防之家 | 机械头条 | 陶瓷之家 | 油漆之家 | 照明之家 | 防水之家 | 防盗之家 | 博一建材 | 卫浴之家 | 区快洞察 | 漳州建材 | 泉州建材 | 三明建材 | 莆田建材 | 合肥建材 | 宣城建材 | 池州建材 | 亳州建材 | 六安建材 | 巢湖建材 | 宿州建材 | 阜阳建材 | 滁州建材 | 黄山建材 | 安庆建材 | 铜陵建材 | 淮北建材 | 马鞍山建材 |

QQ|建材|建材网|建材之家|关于我们|手机版|联系我们|广告服务|小黑屋|博一建材网 ( 粤ICP备09089996号-4 )

GMT+8, 2026-4-11 16:33 , Processed in 0.024111 second(s), 7 queries , Redis On.

Powered by Discuz! X3.5

© 2001-2023 Discuz! Team.

快速回复 返回顶部 返回列表