找回密码
 加入博一网

QQ登录

只需一步,快速开始

查看: 115|回复: 0

湖南6家陶瓷企业项目将获省级财政专项资金支持

[复制链接]
发表于 2022-9-1 10:51:02 | 显示全部楼层 |阅读模式
湖南6家陶瓷企业项目将获省级财政专项资金支持

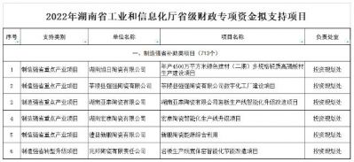
近日,2022年湖南省工业和信息化厅省级财政专项资金拟支持项目公示。项目包括制造强省补助类项目713个、制造强省奖励类项目630个、移动互联网产业发展项目357个,其中,旭日、强强、亚泰、宏康、新鹏、兆邦6家建陶企业项目上榜制造强省补助类。

湖南6家陶瓷企业项目将获省级财政专项资金支持

湖南6家陶瓷企业项目将获省级财政专项资金支持
您需要登录后才可以回帖 登录 | 加入博一网

本版积分规则

关注建材之家
www.jc68.com
全国服务热线:400-0755-393
加盟咨询电话:0755-82034561
投诉建议Q Q:275171283
讨论互动QQ群:64982759
点击查看放大的二维码
报料号:jc68_com
点击查看放大的二维码
服务号:jc68-1
点击查看放大的二维码
平台移动端二维码
腾讯微博
腾讯微博
新浪微博
新浪微博

玻璃之家 | 建材头条 | 电器头条 | 水电头条 | 钢铁头条 | 防盗头条 | 板材头条 | 暖气头条 | 安防之家 | 机械头条 | 陶瓷之家 | 油漆之家 | 照明之家 | 防水之家 | 防盗之家 | 博一建材 | 卫浴之家 | 区快洞察 | 漳州建材 | 泉州建材 | 三明建材 | 莆田建材 | 合肥建材 | 宣城建材 | 池州建材 | 亳州建材 | 六安建材 | 巢湖建材 | 宿州建材 | 阜阳建材 | 滁州建材 | 黄山建材 | 安庆建材 | 铜陵建材 | 淮北建材 | 马鞍山建材 |

QQ|建材|建材网|建材之家|关于我们|手机版|联系我们|广告服务|小黑屋|博一建材网 ( 粤ICP备09089996号-4 )

GMT+8, 2026-4-15 21:16 , Processed in 0.025557 second(s), 8 queries , Redis On.

Powered by Discuz! X3.5

© 2001-2023 Discuz! Team.

快速回复 返回顶部 返回列表